返回列表
浙江永太新能源材料有限公司 年产15万吨电解液技术改造项目 降级登记表(公示稿)
2025-07-25

建设项目环境影响登记表

(适用于环境影响报告表简化为环境影响登记表的项目)

                       填报日期:                  

项目名称

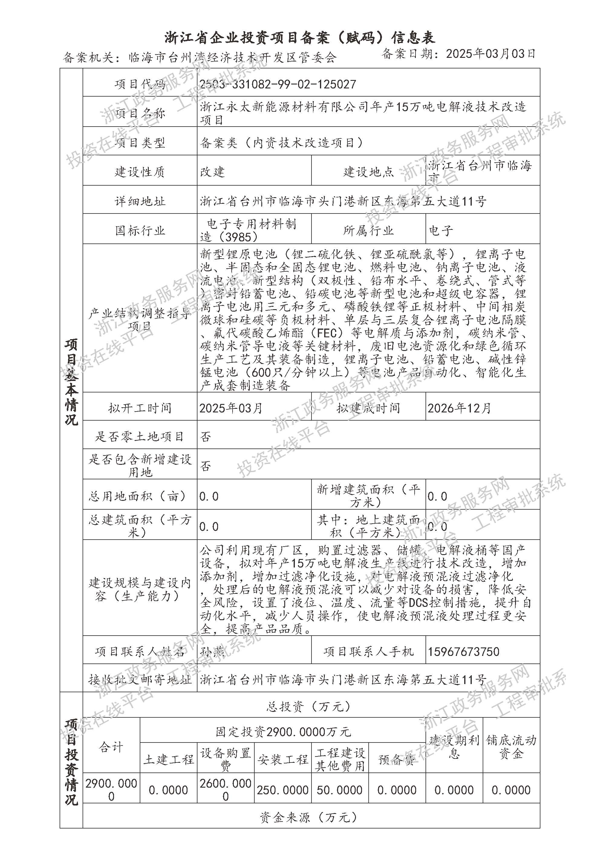
浙江永太新能源材料有限公司年产15万吨电解液技术改造项目

建设地点

浙江省台州市临海市头门港新区东海第五大道11

占地(建筑、营业)面积(m2

67250

建设单位

浙江永太新能源材料有限公司

法定代表人或者主要负责人

王莺妹

联系人

李加升

联系电话

19858657003

项目投资(万元)

2900

环保投资(万元)

30

拟投入生产运营日期

202512

项目性质

新建  R改建  扩建

承诺备案依据

R区域环评+环境标准改革区域内,环境影响报告表简化为环境影响登记表的建设项目

建设内容及规模

本项目利用现有厂区和车间,购置过滤器、储罐,电解液桶等国产设备,拟对年产15万吨电解液生产线进行技术改造,增加添加剂,增加过滤净化设施,对电解液预混液过滤净化,处理后的电解液预混液可以减少对设备的损害,降低安全风险。同时设置了液位、温度、流量等DCS控制措施,提升自动化水平,减少人员操作,使电解液预混液处理过程更安全,提高产品品质。项目已通过临海市台州湾经济技术开发区备案,项目代码为:2503-331082-99-02-125027

主要环境影响

R废气 R废水

R生活污水

R生产废水

R固废 R噪声

生态影响

辐射环境影响

采取的环保措施及排放去向

废气:

工艺废气以及储罐区废气采取密闭设备引风管路收集后经一级酸喷淋+氧化喷淋+一级碱喷淋+纤维除雾+活性炭吸附措施后通过25米排气筒(DA001排放至大气环境

废水站和危废贮存库废气采取密闭引风收集后与工艺废气和储罐区废气一起经一级酸喷淋+氧化喷淋+一级碱喷淋+纤维除雾+活性炭吸附措施后通过不低于15米排气筒(DA001排放至大气环境

废水:

生产废水采取现有废水站(处理工艺:水解酸化+好氧)处理达纳管标准措施后通过污水管网排放至上实环境(台州)污水处理有限公司

②生活污水采取化粪池预处理后泵入综合废水调节池利用现有废水站(处理工艺:水解酸化+好氧)处理达纳管标准措施后通过污水管网排放至上实环境(台州)污水处理有限公司

固废:

未沾染毒性危险废物的废包装材料、废树脂(纯水制备)、废活性炭(纯水制备)、废渗透膜(纯水制备)采取统一收集至一般固废堆场措施出售给相关企业综合利用。

沾染毒性危险废物的废包装材料、废分子筛、废树脂、废滤芯、废机油、废活性炭、废水站污泥采取统一收集至危废贮存库措施后委托有资质单位进行无害化处置。

生活垃圾采取统一收集措施后由环卫部门清运处理。

噪声:噪声采取防噪、降噪措施后直接排放

其他措施:     

总量控制指标

CODCr0.390t/a、氨氮0.059t/aVOCs1.686t/a(现有核定量为CODCr12.34t/a、氨氮1.143t/aVOCs1.847t/a,技改后企业总排放指标为CODCr2.637t/a、氨氮0.396t/aVOCs1.823t/a,仍在现有核定总量之内。)

承诺:浙江永太新能源材料有限公司(法定代表人:王莺妹)承诺所填写各项内容真实、准确、完整。建设项目符合区域环评+环境标准改革相关条件,是环境影响报告表简化为环境影响登记表项目。涉及总量控制的项目,投产前取得污染物排放总量指标,并落实区域削减平衡方案。如存在弄虚作假、隐瞒欺骗等情况及由此导致的一切后果由浙江永太新能源材料有限公司(法定代表人:王莺妹)承担全部责任。

法定代表人或者主要负责人签字:

备案回执

该项目环境影响登记表已经完成备案,备案号:








填报说明

1. 建设项目符合《浙江省人民政府办公厅关于全面推行区域环评+环境标准改革的指导意见》(浙政办发〔201757号)的规定

2. 建设单位自觉接受环境保护主管部门或者其他负有环境保护监督管理职责的部门的日常监督管理

3. 总量控制占比表:填写地方生态环境管理部门核定的总量控制指标

 


建设项目环境影响登记表(适用于环境影响报告表简化为环境影响登记表的项目)附件

排污许可类别

排污登记

排污许可(重点)

排污许可(简化)

项目原辅料和设备清单

本次项目拟对年产15万吨电解液生产线进行技术改造,增加添加剂种类,增加净化设施,对电解液预混液干燥净化,减少对设备的损害,降低安全风险。同时设置DCS控制措施,提升自动化水平,减少人员操作,使电解液预混液处理过程更安全,提高产品品质。本项目对现有15吨电解液项目技术改造,原审批的电解液配套清洗精馏装置保留不变。

1   本项目实施后全厂产品及规模

名称

产品

原环评审批产量

现状实际产量

新增量

总产量

备注

现有项目

年产15万吨电解液项目

电解液

15万吨/

15万吨/

-15万吨/

0

已验收,本次项目进行技改

年产15万吨电解液配套清洗精馏装置

/

/

/

/

/

已验收,保留

本项目

年产15万吨电解液技术改造项目

电解液

/

/

15万吨/

15万吨/

本次项目对现有15万吨电解液技术改造

本次技改项目增加添加剂种类见表2,技改后总原辅料消耗量不增加,液体物料消耗量较现有削减约5500t/a

 

 

 

 

 

 

 

 

 

 

 

 

工艺流程和产排污环节

1. 主要产物环节

2   本项目主要污染因子一览表

污染物类别

污染物名称

产污环节

主要污染因子

备注

大气污染物

车间工艺废气

投料、预混、干燥、净化、柱再生、配制、过滤、灌装

VOCs

技改,重新核算

储罐废气

储罐呼吸

VOCs

技改,重新核算

废水站废气

废水处理

氨、硫化氢、非甲烷总烃等

依托现有废水站,废气不增加

危废贮存库废气

危废贮存

氨、硫化氢、非甲烷总烃等

依托现有危废贮存库,废气不增加

水污染物

生活污水

职工生活

CODCr、氨氮等

利用现有员工,废水不增加

喷淋塔废水

废气喷淋处理

CODCr

技改,重新核算

清洗废水

柱再生

CODCr

技改,重新核算

纯水制备废水

纯水制备

CODCr

技改,重新核算

冷却废水

蒸汽冷凝

CODCr

技改,重新核算

噪声

噪声

设备运行

等效A声级

新设备新增

固体废物

生活垃圾

职工生活

/

利用现有员工,不增加

废树脂、废活性炭、废渗透膜

纯水制备

/

利用现有制纯水设施,不增加

未沾染毒性危险废物的废包装材料

原料、产品包装

未沾染毒性危险废物

技改,重新核算

废水站污泥

废水处理

污泥

技改,重新核算

沾染毒性危险废物的废包装材料

原料包装、内包装

沾染毒性危险废物

技改,重新核算

废活性炭

废气处理

有机物

技改,重新核算

废分子筛

干燥

有机物

技改,重新核算

废树脂

过滤

有机物

技改新增

废滤芯

过滤

有机物

技改,重新核算

废机油

维护检修

废机油

技改,重新核算

2、生态环境分区管控动态更新方案

本项目位于台州湾经济技术开发区化工园区(南洋区块),根据《临海市生态环境分区管控动态更新方案》,属于“ZH33108220096台州市临海市临海头门港产业集聚重点管控单元,为重点管控单元。本项目为电解液制造,属于电子专用材料制造,符合园区空间布局管控要求。本项目实施后,全厂废水污染物化学需氧量、氨氮及废气污染物VOCs排放量均在现有核定总量之内,符合总量控制要求。厂区已设置总容积785m3事故废水应急池,企业已配备相关应急物资,并及时按规定编制和落实环境突发事件应急预案。

本项目的建设符合该管控单元的生态环境准入清单要求。

 

 

 

污染物排放控制标准

3   本项目污染物排放标准汇总表

内容

类型

排放源

污染物名称

排放限值

执行标准

废气

工艺废气、废水站和固废仓库废气(DA001

有组织

非甲烷总烃

120mg/m³

《大气污染物综合排放标准》

GB16297-1996

硫化氢

0.33kg/h

《恶臭污染物排放标准》

GB14554-93

4.9kg/h

臭气浓度

2000(无量纲)

厂界

臭气浓度

20(无量纲)

《恶臭污染物排放标准》

GB14554-93

1.5 mg/m³

硫化氢

0.06 mg/m³

废水

生产废水、生活污水

pH

6~9

《污水综合排放标准》(GB8978-1996)三级标准,其中CODCr排放执行园区污水处理厂进管要求(500mg/L),氨氮及总磷排放执行《工业企业废水氮、磷污染物间接排放限值》(DB33/887-2013

CODCr

500mg/L

BOD5

300mg/L

氨氮

35mg/L

总磷(以P计)

8mg/L

SS

400mg/L

氟化物

20mg/L

噪声

厂界/设备运行

噪声

厂界南侧与西侧4类:昼间75dBA

夜间55dBA

厂界东侧与北侧3类:昼间65dBA

夜间55dBA

《工业企业厂界环境噪声排放标准》

GB12348-20083类及4类标准

固体废物

原料包装、内包装

沾染毒性危险废物的废包装材料

危险废物

《危险废物贮存污染控制标准》

GB18597-2023)、

《危险废物收集 贮存 运输技术规范》(HJ2025-2012)、

《危险废物识别标志设置技术规范》(HJ 1276-2022)、

《环境保护图形标志固体废物贮存(处置)场》(GB 15562.2-1995)及其修改单要求

干燥

废分子筛

危险废物

过滤

废树脂

危险废物

过滤

废滤芯

危险废物

维护检修

废机油

危险废物

废气处理

废活性炭

危险废物

废水处理

废水站污泥

危险废物

原料、产品包装

未沾染毒性危险废物的废包装材料

一般工业固体废物

《一般工业固体废物贮存和填埋污染控制标准》(GB18599-2020

纯水制备

废树脂、废活性炭、废渗透膜

一般工业固体废物

职工生活

生活垃圾

一般工业固体废物

 

 

 

 

 

 

 

 

 

 

总量控制指标(包含计算过程)

1. 总量控制指标

根据核算,本次技改后企业总量控制指标情况见下表。

4   永太新能源主要污染物总量指标      单位:t/a

污染物

CODCr

氨氮

VOCs

现有项目核定量

12.34

1.143

1.847

现有项目达产量

2.654

0.398

1.847

本次项目实施后排放总量

2.637

0.396

1.823

技改前后对比(同核定量对比)

-9.703

-0.747

-0.024

技改后总量控制建议值

2.637

0.396

1.823

2. 总量核算情况

1)废气污染物总量核算情况

企业现有项目包括年产15万吨电解液项目以及配套清洗精馏装置。本次技改后,配套清洗精馏装置不发生变化。本项目为年产15万吨电解液项目技改,项目废气包括车间工艺废气、储罐废气、废水站废气、危废贮存库废气。

车间工艺废气

本项目在投料、配制、干燥、净化、柱再生、灌装等生产过程中会产生有机废气,其中固体料投料采用料仓和手套箱,整个投料过程密闭对接,粉尘产生量极少,本报告不再定量分析。少量液体料采用不锈钢桶储存,上料时采用管道将不锈钢桶出料口与配制釜进料口密闭对接,通过氮气压入配制釜;大宗液体料采用储罐储存,通过管道直接泵送至配置釜。本项目生产线密闭化程度较高,无组织废气产生量极少,产生的废气通过管路收集。

本项目工艺废气产生量按照现有工序以及新增工序分别核算。

现有工序包括投料预混、配制、干燥、过滤、灌装等,根据原辅料的理化性质,有机废气产生量有所不同,液体物料中除乙酸乙酯和碳酸二甲酯沸点在100℃以下,其他液体物料沸点均在100℃以上,部分沸点在200℃以上,根据现有项目实际物料消耗及生产经验并类比同类项目,生产过程有机废气产生量约为液体物料用量的0.005%,本项目液体物料用量约为121250t/a,本项目现有工序废气产生量为6.062t/a

本项目新增工序包括树脂除杂以及柱再生,其中树脂除杂与现有分子筛干燥工序一致,电解液预混液通过循环泵在循环罐和树脂柱之间循环,整个过程均在密闭设备和管道中,净化过程废气产生量较少,按照现有干燥工序类比,约占现有工序废气量的5%,即除杂工序废气产生量为0.303t/a。新增树脂净化柱和分子筛干燥柱再生工序,其中净化柱分为6组,每年每组再生6次,再生年溶剂用量为4.5/组;干燥柱分为6组,每年每组再生3次,再生年溶剂用量为2.5/组再生工序溶剂用量共计为207t/a,采用碳酸二甲酯或碳酸甲乙酯,再生过程产生的废气按照溶剂用量0.1%计,柱再生废气产生量为0.207t/a。本项目新增工序废气产生量为0.51t/a

综上,本项目车间工艺废气产生量为6.572t/a,均为VOCs

生产过程中产生废气经过设备顶部的管路收集至废气总管,经一级酸喷淋+氧化喷淋+一级碱喷淋+纤维除雾+活性炭吸附处理后通过25m排气筒(DA001)排放,废气成分主要为碳酸酯类,根据物料性质,其中个别能溶于水,且碳酸脂类在碱液中能被分解,水碱喷淋有一定效果,三级喷淋处理效率约40%,活性炭吸附处理效率约75%,废气设施总处理效率按85%计(根据现有项目验收报告,废气处理设施处理效率可达85%),VOCs排放量为0.986t/a

②储罐废气

本次技改项目生产过程使用各类物料在储存、输送、投料等过程中会有一定量的废气排放,储运过程储罐主要排放是呼吸损失(小呼吸)和工作损失(大呼吸)。

本项目溶剂储罐采用氮封措施,溶剂灌装时采用平衡管(企业要求溶剂供应商运输的槽车配备平衡管接口),大呼吸废气产生量较少,不再计算,本项目主要考虑小呼吸废气。呼吸废气通过呼吸阀密闭管道收集至废气管路,无组织废气产生较少。根据小呼吸计算公式,同时考虑整个储运过程无组织废气的产生,永太新能源厂区储罐呼吸废气产生量为3.65t/a,其中有组织3.47t/a,无组织0.18t/a,均为VOCs

储罐废气通过呼吸阀排出,经管道收集与工艺废气、废水站废气和危废贮存库废气一并采用一级酸喷淋+氧化喷淋+一级碱喷淋+纤维除雾+活性炭吸附处理后通过25m排气筒(DA001)排放,废气设施总处理效率按85%计,储罐废气VOCs排放量为0.7t/a,其中有组织0.52t/a,无组织0.18t/a

③废水站废气

废水处理设施排放的废气主要成分是臭气浓度、NH3H2S、非甲烷总烃等,本项目废水各污染物产生浓度相对较低,因此废水处理站废气产生量较小,不作定量分析。本项目废水处理依托现有的废水处理设施,废水站废气与工艺废气、储罐废气和危废贮存库废气一并采用一级酸喷淋+氧化喷淋+一级碱喷淋+纤维除雾+活性炭吸附处理后通过25m排气筒(DA001)排放。

④危废贮存库废气

本次项目产生的危险废物均采用桶装或者双层包装袋包装,在暂存过程中逸散的恶臭气体较少,本报告不进行定量分析。本项目危废贮存库废气与工艺废气、储罐废气和废水站废气一并采用一级酸喷淋+氧化喷淋+一级碱喷淋+纤维除雾+活性炭吸附处理后通过25m排气筒(DA001)排放。

综上,本项目实施后,废气排放情况见下表:

5   本项目废气源强核算表    单位t/a

污染源

污染物因子

产生量

有组织排放量

无组织排放量

排放总量

车间工艺废气

VOCs

6.572

0.986

少量

0.986

储罐废气

VOCs

3.65

0.52

0.18

0.7

废水站废气、危废贮存库废气

NH3

少量

少量

少量

少量

H2S

少量

少量

少量

少量

非甲烷总烃

少量

少量

少量

少量

臭气浓度

少量

少量

少量

少量

合计

总废气

10.222

1.506

0.18

1.686

NH3

少量

少量

少量

少量

H2S

少量

少量

少量

少量

VOCs

(非甲烷总烃)

10.222

1.506

0.18

1.686

本项目实施后,全厂废气排放情况见下表:

6   全厂废气产生及排放情况    单位t/a

项目

污染物因子

产生量

有组织排放量

无组织排放量

排放总量

年产15万吨电解液项目

VOCs

10.222

1.506

0.18

1.686

NH3

少量

少量

少量

少量

H2S

少量

少量

少量

少量

非甲烷总烃

少量

少量

少量

少量

年产15万吨电解液配套清洗精馏装置

VOCs

0.946

0.09

0.047

0.137

NH3

少量

少量

少量

少量

H2S

少量

少量

少量

少量

非甲烷总烃

少量

少量

少量

少量

合计

总废气

11.168

1.596

0.227

1.823

NH3

少量

少量

少量

少量

H2S

少量

少量

少量

少量

VOCs

(非甲烷总烃)

11.168

1.596

0.227

1.823

全厂仅一个废气排放口(DA001),全厂各废气收集后一并经一级酸喷淋+氧化喷淋+一级碱喷淋+纤维除雾+活性炭吸附处理后通过25m排气筒(DA001)排放。

2)废水污染物总量核算情况

本项目利用现有员工,生活废水不增加,产生的废水主要为清洗废水、喷淋塔废水、纯水制备废水、冷却废水。

清洗废水

本项目每次净化柱再生用水32/组,再生溶液每次配置3%碱溶液2.5吨,24根净化柱分为6组,每年每组再生6次。每次干燥柱再生用水4/组,12根干燥柱分为6组,每年每组再生3次。则柱再生清洗废水共计产生量为1314t/a

喷淋塔废水

本次项目废气喷淋塔共3个,水箱约2t,每2天换水一次,喷淋塔废水产生量为900t/a。废水污染物CODCr浓度按5000mg/L计,则喷淋塔废水CODCr产生量为4.5t/a

纯水制备废水

本项目纯水通过自来水经现有纯水制备系统制得,制备过程会产生废水。同时纯水装置定期反冲洗会产生少量废水,这部分废水量较少与纯水制备废水一并统计,纯水用于柱清洗,用量为1314t/a。本项目用于纯水制备和反冲洗的自来水用量为1925t/a,则产生的废水排放量为611t/a

冷却废水

本项目蒸汽用于制备热水给储罐保温等,蒸汽用量为3600t/a,冷凝水进入冷却水塔,循环冷却水定期排放作为冷却废水进入废水站处理,产生量约为1080t/a

综上,本项目实施后,废水排放情况见下表:

7   废水污染源强核算表

序号

废水类别

污染物种类

产生量

t/a

产生浓度

mg/L

排放量

m3/a

排放浓度

mg/L

1

清洗废水

CODCr

1314

500

1314

/

2

喷淋塔废水

CODCr

900

5000

900

/

3

纯水制备废水

CODCr

611

300

611

/

4

冷却废水

CODCr

1080

300

1080

/

合计

CODCr

3905

1450

3905

500

永太新能源已建设计处理能力150m3/d的废水处理设施,采用“水解酸化+好氧”工艺,现有项目废水量88.47t/d,其中涉及本次技改项目的废水量13t/d,较现有削减0.6t/d,技改后全厂废水量87.87t/d,仍在废水处理设施设计处理能力之内。另外,本项目水质变化不大,能满足废水站进水指标。

本项目实施后,全厂废水排放情况见下表:

8   全厂废水排放情况

序号

废水类别

产生量(t/a

1

清洗废水

1314

2

喷淋塔废水

1500

3

纯水制备废水

3401

4

冷却废水

2160

5

洗桶废水

6510

6

生活废水

3825

7

初期雨水

7657

合计

26367





附图1:建设项目地理位置图


附图2:环境保护目标图


附件1:立项文件