返回列表
永太科技:关于已离职股权激励对象所持已获授但尚未解锁的限制性股票回购注销完成的公告
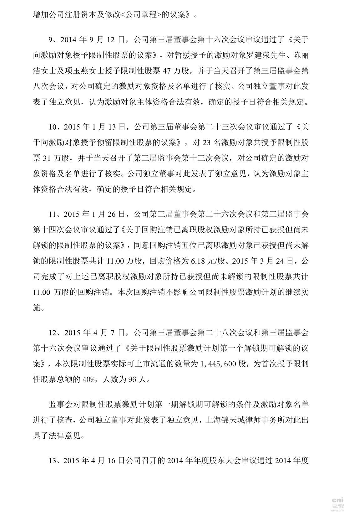
2016-12-14